首页
公司概况
公司简介
企业文化
产品与售后
锐程PLUS
启源A07
UNI-Z
新闻中心
企业动态
通知公告
招贤纳士
招聘信息
联系我们
联系我们
首页
公司概况
公司简介
企业文化
产品与售后
锐程PLUS
启源A07
UNI-Z
新闻中心
企业动态
通知公告
招贤纳士
招聘信息
联系我们
联系我们
企业动态
相关栏目
企业动态
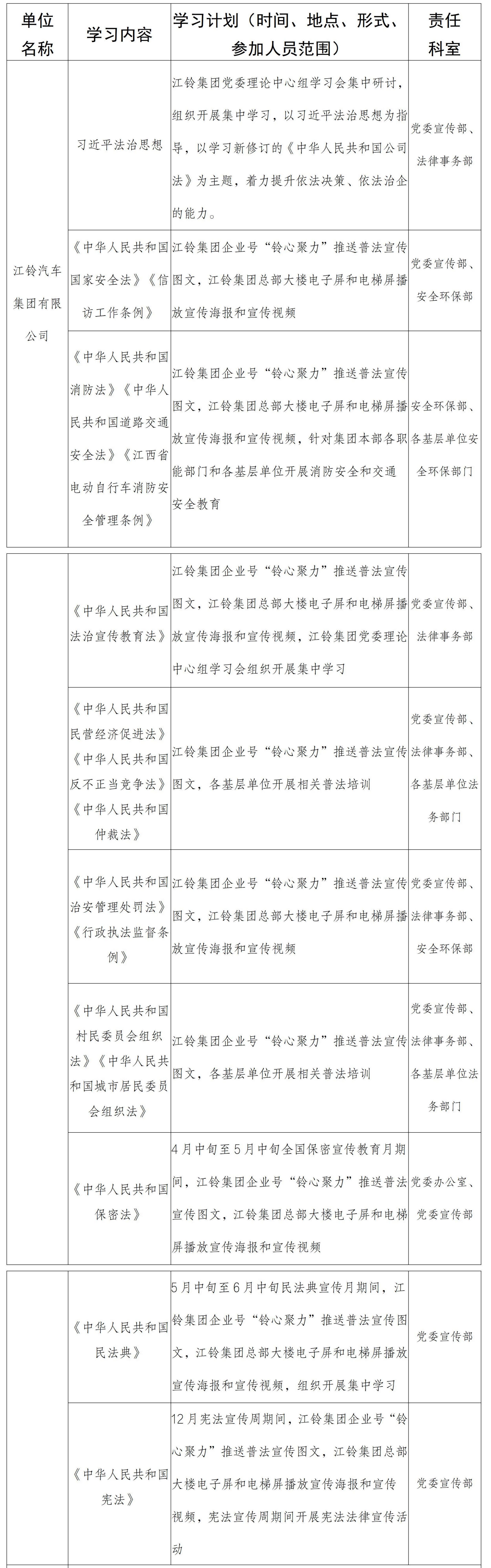
2026年度江铃集团干部学法清单
作者:创始人
发布时间:2026-04-22 18:13:50
点击:1
0
次
Copyright© 2021 江铃控股有限公司 版权所有
赣ICP备15002829号-2